HI team,
sometimes, at sharp load changes chip falls to abnormal state, unable to maintain stable output voltage, output generates spikes. And chip will retain this state permanently, initialization/refreshing voltage settings through I2C returns chip back to normal operation. Is there a solution to prevent chip from switching to this abnormal state?
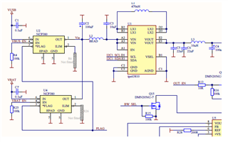
I've provided snippets of chip wiring and two cases of behaviour.



Thank you very much.
Best regards,

