Tool/software:
Hi all,
We are using AFE7903 DAC, for a frequency range from 0.8G to 2.8G.
The power output varies across the band. For each frequency, a BaseBand of 10MHz is added, and with bypassing FPGA we are getting roughly -8dB more power loss.
Find the values for the respective frequency below.
|
DAC |
|
|
Freq(GHz) |
Power(dB) |
|
0.81 |
-2.98 |
|
0.91 |
-1.91 |
|
1.01 |
-0.95 |
|
1.11 |
-0.8 |
|
1.21 |
-0.36 |
|
1.31 |
-1.66 |
|
1.41 |
-7.3 |
|
1.51 |
-9.6 |
|
1.61 |
-9.52 |
|
1.71 |
-13.56 |
|
1.81 |
-21.5 |
|
1.91 |
-14 |
|
2.01 |
-14.9 |
|
2.11 |
-13.9 |
|
2.21 |
-10.6 |
|
2.31 |
-7.55 |
|
2.41 |
-3.4 |
|
2.51 |
-0.88 |
|
2.61 |
-1.22 |
|
2.71 |
-3.43 |
|
2.81 |
-4.08 |
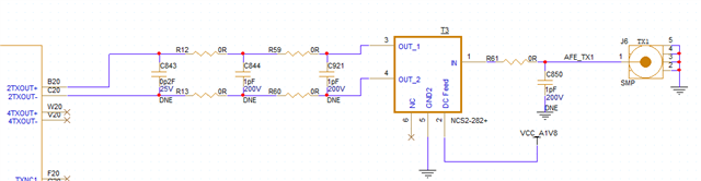
Reference Sch

Diffrential and single ended trace impedance hase been taken care in PCB. Diffrential 100Ohms and Single ended 50Ohms.
Please suggest what changes can be done to get the desired output power, as per the datasheet.