Part Number: CC1190
Other Parts Discussed in Thread: LAUNCHXL-CC13-90EU
Tool/software:
Hi Team,
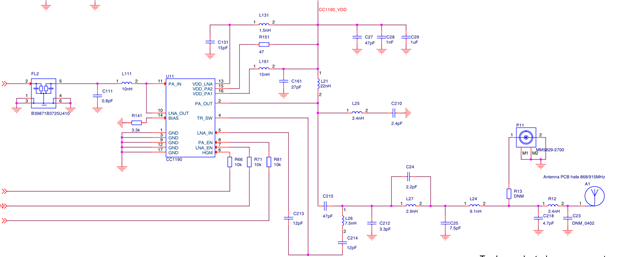
Currently we are working on the RF Tuning for 868MHz in this circuit where can I place the 50ohm SMA?
Because in the development kit till the L24 in the shielded but in the CC1190 datasheet followed components C212, L27,C25 and L24 mentioned has Part of antenna match.
in the spectrum analyzer if I use Capacitor as series (after L24 component) it will drop the power from 24dBm to 18dBm so is there any solution on that? if yes same as inductor is there any cons? 


Looking for the reply.
Thanks
