This thread has been locked.

If you have a related question, please click the "Ask a related question" button in the top right corner. The newly created question will be automatically linked to this question.

LM73 communication issue after power cycle at high temp

Other Parts Discussed in Thread: LM73

Hello,

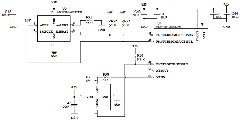
I'm trying to use LM73C-0 with MSP430 with 3.3V supply.

If the circuit was powered at room temperature (or below 110 degC), MSP430 can read the temperature data without problem up to 150 degC.

However, if the circuit is powered up at 110 degC or above, MSP430 can't get the data.

Waveform shows that LM73 replied NoAck (high at 9th clk) when MSP430 writes the Address Byte after high temp power cycle.

I know my power supply ramp is slow, but because of this NoAck, I can't write anything to the resister to soft-reset.

The current my test code is accessing LM73 every 2sec, and if the circuit is cooled down while keeping the power and access, NoAck disappears at around 110 degC and MSP430 can get the data.

I2C setting is 100kbps, the bus has 10K pull-ups, and only one LM73 on the bus.

Any suggestions where I should check, please?

Best regards,

Koichi