This thread has been locked.

If you have a related question, please click the "Ask a related question" button in the top right corner. The newly created question will be automatically linked to this question.

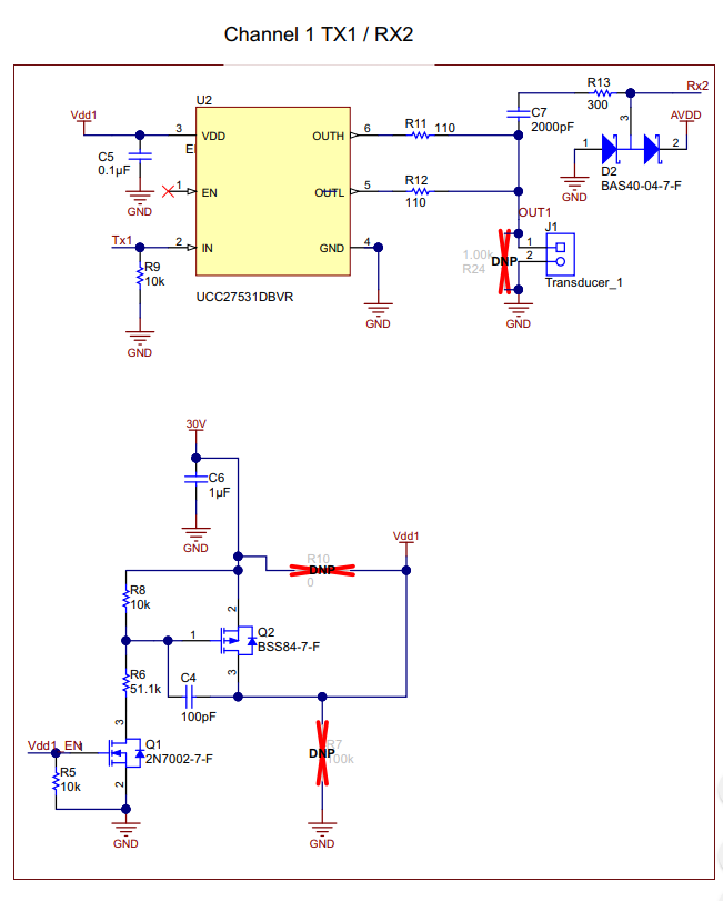
TDC1011: using with DRV2700

Part Number: TDC1011
Other Parts Discussed in Thread: DRV2700,

Hi,

i want to use the TDC1011 IC with DRV2700 to drive a transducer with 40kHz.

I can use an opamp to take the TX(TDC1011) and make it differential to the inputs of DRV2700. 

The DRV2700 will drive the transducer up to 100V or +-100V.

How do i connect the RX wire from TDC1011? Do i need a level shifter?

Or disbale DRV2700 once the Burst is send out and Enable the receive side ?