This thread has been locked.

If you have a related question, please click the "Ask a related question" button in the top right corner. The newly created question will be automatically linked to this question.

Discrete Power Mux with automatic power source selection



Dear TI Technical Support Team, 

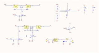
I have designed a board with two power inputs, battery and adapter (named as Vpower on the schematic). I have used TI Basics of Power MUX application report file to design power mux for my circuit, such that when power is present and Vpower > Vbatt, the power source is selected to be Vpower, and when Vpower < Vbatt or Vpower is not present the source is selected as Vbatt. I have used Figure 3.1 in the application report to design my power mux circuit. Both of Vbatt and Vpower are ~24V. 

The problem is when there is only Vpower connected to the circuit, it is not selected as power source, the circuit needs Vbatt also to be connected to the circuit at the startup. The second problem is that when the circuit is powered by two sources and I remove Vpower, the  output of power mux drops to around 12V (normally I expect it to be ~24V). 

Could you please offer me some modification on my circuit so that I can solve these two problems? I did not find specific part number for this thread, so I am sorry if I put the discussion in wrong forum.

Thank you in advance for the support.

Application report from TI: www.ti.com/.../slvae51a.pdf

My circuit : https://ibb.co/ZYbPQcG

Best regards,

Ahmet