Hi Team,
One of my customer is using SN74CB3Q3125 and having an application related query,
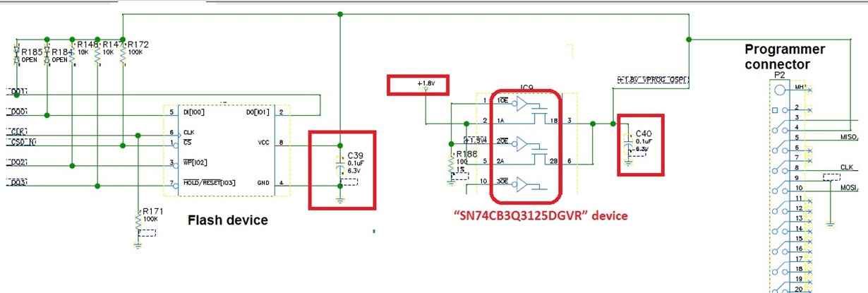
SN74CB3Q3125 is used in the application for selecting external programmer or Processor and below is the functional block diagram. Customer is connecting the processor SPI signals to Flash device through the “SN74CB3Q3125. Flash device needs 25mA of supply current, in the datasheet it is mentioned the current capability is 64mA. Can you please clarify whether the device can support to drive 25mA load current (for attached application) and can able to drive 0.2uF capacitive load?
Thanks in advance for your help and support.
Regards, Shinu Mathew.

