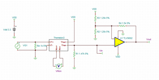
Hi team .
I have to know how include the thermistor macro in tina simulation tool . I have attached the Image of simulation and Kindly look into it.
This thread has been locked.
If you have a related question, please click the "Ask a related question" button in the top right corner. The newly created question will be automatically linked to this question.
Hi team .
I have to know how include the thermistor macro in tina simulation tool . I have attached the Image of simulation and Kindly look into it.
Hi Pooranessh,
TINA is a DesignSoft/TINA program, therefore questions are handled by using the DesignSoft support page: http://www.tina.com/technical-support/ .
The DesignSoft/TINA team is very helpful and this is the most direct way for TINA support. Please advise by Reply when the issue has been resolved.
Regards,
~Leonard