This thread has been locked.

If you have a related question, please click the "Ask a related question" button in the top right corner. The newly created question will be automatically linked to this question.

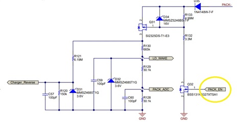
TIDA-010216: MOSFET Q32 control

Part Number: TIDA-010216
Other Parts Discussed in Thread: TIDA-010208,

I have taken this reference circuit from  https://www.ti.com/tool/TIDA-010216. I want to know that in which condition PACK EN is high or low means the MOSFET Q32 will be ON / OFF.

/resized-image/__size/600x240/__key/communityserver-discussions-components-files/234/pack_5F00_En.jpg

  • Hello Monu,

    If you see the first page of the Schematic document, you can see that the PACK_EN label is connected to the MCU. So the MCU will determine when to turn this ON/OFF. As to exactly how/when the MCU determines when this should happen, I will ask within the team to the people who designed the circuit and I will provide a better answer for it tomorrow.

    Best Regards,

    Luis Hernandez Salomon

  • Did you have discussed?

    Thankks,

    Monu Guota

  • Hello Monu,

    Yes. This whole circuit was designed for the following:

    1. Detect load attached or removed (LD_WAKE)
    2. End of pre-discharge (PACK_ADC)
    3. Reverse charger attached (Charger_Reverse)

    When the PACK is out of the system and both charge/discharge MOSFETs are OFF, the MCU will pull PACK_EN high, in order to enable the circuit functions I mentioned above.

    Best Regards,

    Luis Hernandez Salomon

  • In which case, the MCU will pull PACK_EN low?

    You mean that normally the PACK_EN is high.

    Case 1: if the load is connected than predischarge MOSFET will be ON so the current will flow through pre discharge resistance. Later on, which condition should be checked for turn OFF the pre-discharge MOSFET & turn ON the discharge MOSFET.

    If you will turn on the discharge MOSFET than PACK- is switched to BAT-. The diode D32 will be reversed biased than Q31 will be remains OFF either PACK_EN is HIGH or LOW. So now MCU will pull PACK_EN low, right?

    Case 2: If the charger is connected in not reverse direction than the diode D32 will be reversed biased and Charge MOSFET will be ON. So now MCU will pull PACK_EN low, right?

    Please suggest me which condition will monitoring for turn ON / OFF the charge/ predischarge/ discharge / PACK_EN. Also tell me that what is charge / discharge current of this reference board.

    Thanks,

    Monu Gupta 

  • Hello Monu,

    Here are the cases for the PACK_EN pin.

    • When both CHG/DSG FETs are OFF and if there is no load/charger attached the FET (PACK_EN) will be ON.
    • If a charger is attached, the FET (PACK_EN) will turn OFF to disable the circuits.
    • If a load is attached, the FET (PACK_EN) will initially be ON as the PDSG is turned on, then it will turn OFF after the PDSG FET turns-off (End of pre-discharge is known through PACK_ADC).
    • If a reverse charger is attached, the FET (PACK_EN) will be ON.

    The MCU would keep PACK_EN low (OFF) in all other conditions.

    The discharge current of this reference board can be found in the design guide of the reference design page. This was a 20-A discharge current.

    Best Regards,

    Luis Hernandez Salomon

  • How can you measure the charger voltage before connecting it to battery? Suppose the Charger voltage is 80V then battery may be damaged while charging.

    You have taken only interrupt pin CHG_WAKE i.e. charger is connected or not.

  • Hello Monu,

    You would not able to tell what the charger voltage would be if it's not connected to the AFE. If you are connecting an 80-V charger into the AFE, you could protect the AFE by using larger resistors into PACK+, like those shown in the TIDA-010208 reference design, which was designed to be used with charger voltages that could reach up-to 120-V. 

    But as I mentioned, you would not be able to know what the voltage is before connecting it to the battery/AFE.

    Best Regards,

    Luis Hernandez Salomon

  • Thanks for continuously replying for me.

    Can i use only 1 ADC for both CHG_Reverse & Load wake by changing divider resistance (new divider is 30? If the reverse charger is connected the PACK- voltage will be sum of battery voltage (suppose 60V for 14 cells) and charger (60V rating) with respect to battery ground. So the total voltage is 120V. ADC voltage is 120V / 30 = 4V (3.6V Zener conduct). 

    If the load is connected the PACK- voltage will be battery voltage (suppose 60V for 14 cells) with respect to battery ground. So, the voltage is 60V. ADC voltage is 60V / 30 = 2V. 

    Check condition: if ADC Voltage > 2V           Reverse charger is connected else load is connected.

    Please suggest me. Also share the software code of TIDA-010216 in .TXT document.

    Regards,

    Monu Gupta 

  • Thanks for continuously replying for me.

    Can i use only 1 ADC for both CHG_Reverse & Load wake by changing divider resistance (new divider is 30? If the reverse charger is connected the PACK- voltage will be sum of battery voltage (suppose 60V for 14 cells) and charger (60V rating) with respect to battery ground. So the total voltage is 120V. ADC voltage is 120V / 30 = 4V (3.6V Zener conduct). 

    If the load is connected the PACK- voltage will be battery voltage (suppose 60V for 14 cells) with respect to battery ground. So, the voltage is 60V. ADC voltage is 60V / 30 = 2V. 

    Check condition: if ADC Voltage > 2V           Reverse charger is connected else load is connected.

    Please suggest me. Also share the software code of TIDA-010216 in .TXT document.

    Regards,

    Monu Gupta 

  • Hello Monu,

    This sounds reasonable to me, and it should work in my opinion. Your logic makes sense to me, to use a single ADC if these are your conditions.

    Unfortunately, we do not have the code that was used in the TIDA-010216, so we cannot share this with you. 

    Good luck in your design! Slight smile You can open a new thread if there are any new questions about the design!

    Best Regards,

    Luis Hernandez Salomon