Tool/software:
Hi,
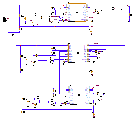
I tried to simulate three parallel tps25985x, and received this error.
Simulation file is attached.
This thread has been locked.
If you have a related question, please click the "Ask a related question" button in the top right corner. The newly created question will be automatically linked to this question.
Tool/software:
Hi,
I tried to simulate three parallel tps25985x, and received this error.
Simulation file is attached.
Hi Ramin,
Would you mind attaching the archived project? That'll let me run your simulation as you set it up.
David
Thanks Ramin. I was busy with another project today and will take a look at this on Monday.
David
Hi Ramin,
I've not seen any issues with RPC server. You should try re-booting your computer. That usually fixes this issue.
I've put in a request to get the device republished as it is missing the libsig file. All TI models should have this file as it ensures that the number of markers is not limited.
David