Other Parts Discussed in Thread: LM5165, , LM5156, TPS23861, TPS23881
Tool/software:
Hi team,
My customer is designing their PSE board and they have a general question about PSE design. Could you please answer it?
Question
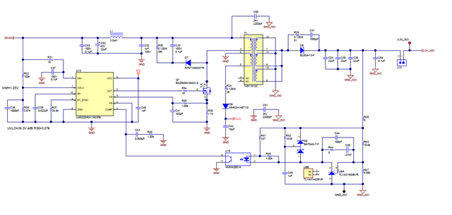
- Can Non-Isolated power IC like LM5165 be used for PSE power? Or should you use isolated power topology? When using a non-isolated power supply, it seems as if the voltages on the PSE board and the PD board will be connected as shown in the diagram below. Will this not be a problem?
The supplementary comments for the block diagram of TIDA-050026-23881 say that "It (isolation) is not needed a real system," so I think it should be okay, but please let me know if there are any points to be careful about.


Thank you for your help.
Regards,
Taito Takemura







