TIDA-00120: Doubts regarding P_EN, Q1 circuit

Part Number: TIDA-00120

Tool/software:

Hi team,

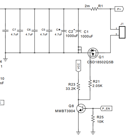
I wanted to understand the significance of the MOSFET Q1 in this circuit, here the MOSFET Q1 is providing the ground to the panel through body diode, which is required to power on the circuit (according to what I read up on this). But my question is if we eventually want to connect ground what is purpose of this device here, and again if it just used for reverse current protection from battery then we can control battery through L_EN as well right?

Please help me understand this circuit.

Regards,
Tanishqa.