Tool/software:
Hi,
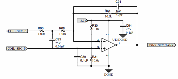
It looks like the Resonant converter is running at 380kHz max, but based on the analog circuitry for the secondary side Rogowski coil current sense, the cutoff frequency is much lower than the switching frequency.
If the current is attenuated by the filter significantly, how does DSP process the signal?
Regards,
Kerim

