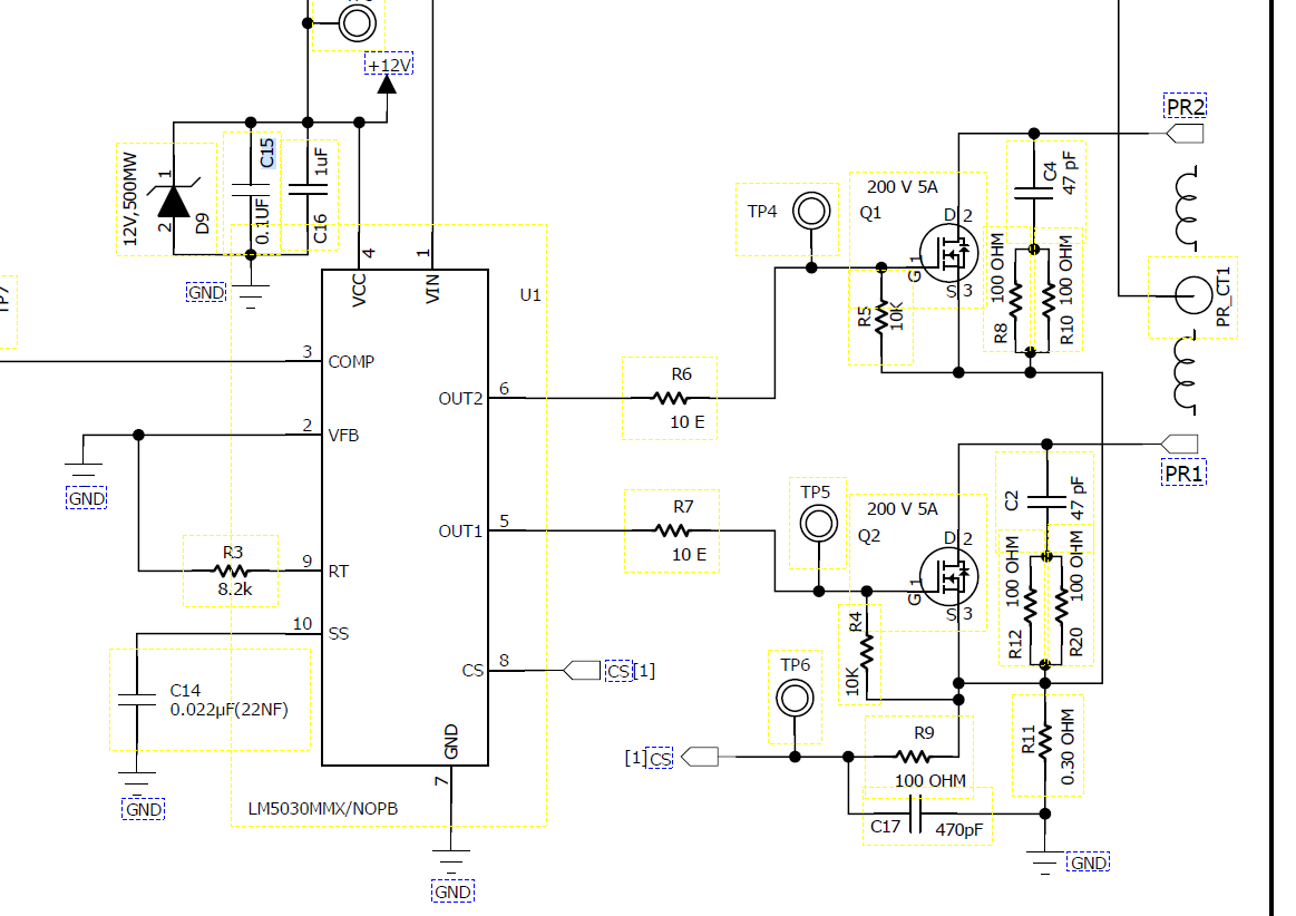
I am using LM5030 gate driver IC for driving my pushpull converter. At normal operation my gate pulses width are not matching. A difference of 100ns exist between OUTA and OUTB. What could be the reason.
Image of the circuit is attached.
I am using LM5030 gate driver IC for driving my pushpull converter. At normal operation my gate pulses width are not matching. A difference of 100ns exist between OUTA and OUTB. What could be the reason.
Image of the circuit is attached.
Hi Saghil,
If you are operating at 50% duty, in ideal case, yes, the pulse-width should match. But, in order to avoid shoot-through, some amount of deadtime is required. If there's deadtime, your pulse widths will no longer be equal (in your case, there's a difference of 100 ns).
Thanks.
Best,
Adhvaidh