Tool/software: WEBENCH® Design Tools
i design an isolated power supply using WEBENCH, in that there is a transformer at the output of the switcher IC.
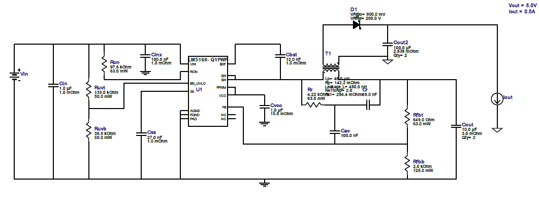
The transformer connection in the workbench schematics is given below,
But the when i look into the datasheet of transformer i got like this,
Now, i am in a trouble... how i connect the transformer. In the BOM given transformer has 12 pins buts in the schematics it was only four(2 input and 2 output pins).
please explain the connection?
Transformer details,
Wurth Elektronik
Part No. : 749196521
Lp= 48.0 μH
Rp= 142.2 mOhm
Leakage_L= 480.0 nH
Ns1toNp= 2.0
Rs1= 284.4 mOhms
Full Schematics given below,




