This thread has been locked.

If you have a related question, please click the "Ask a related question" button in the top right corner. The newly created question will be automatically linked to this question.

TIDA-01385: stability issues with the boost converter and other points

Part Number: TIDA-01385
Other Parts Discussed in Thread: TPS61021A

Hello,

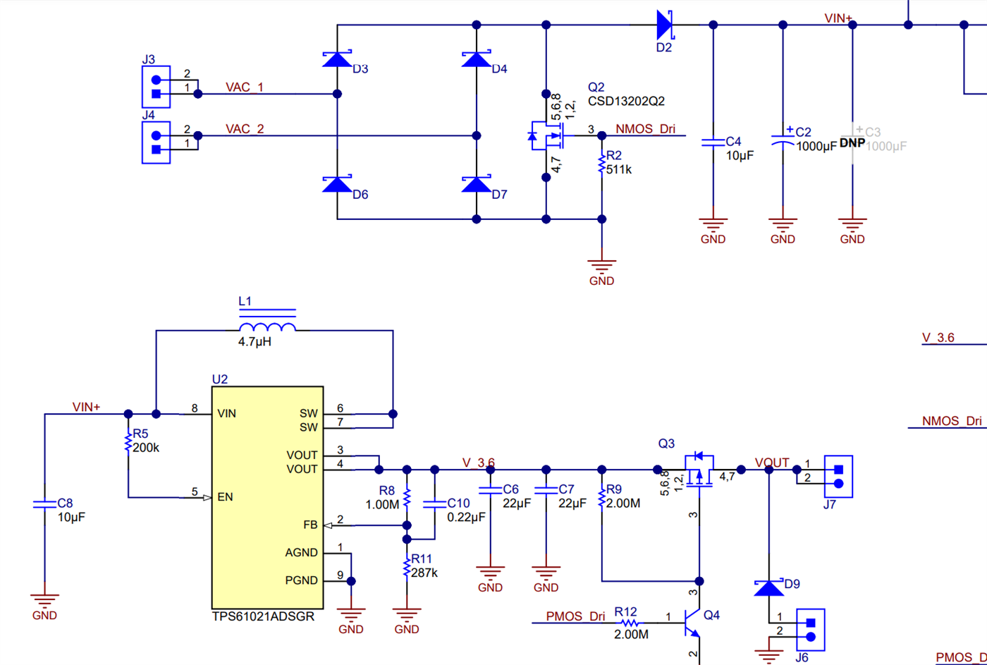
In reference design TIDA-01385, it was mentioned that TPS61021A when connected to a high input capacitor (e.g. 1mF and up) can't be loaded with a current more than 50mA due to stability issues. May I ask you please what are the stability issues that arise? How to solve them? I intend to insert an input capacitor of about 1mF and connect a load at about 200mA, can this cause any violation of stability margins? What is your suggestion in this case?

- is there some VA rating or a burden for the used CT or a suggested burden?

- In case the opamp fails, a very high voltage can appear at the output of the CT, is there some way to rescue the circuit in this case? Like a TVS. How to select it in this case?

- In tidud59.pdf, page 8, I tried to solve for the VSUP limits using equations 2 and 3. The lower threshold is right but the upper one results in a value of about 4.6 volts. May you check it please?

- why R4 and R7 are used in figure 5 of the same document tidud59.pdf

Thank you very much.

Kind Regards,

Amr