Hello,
We are currently working on a project with the following details:
| Device | CC2640R2LAUNCHXL |
| SDK | simplelink_cc2640r2_sdk_4_40_00_10 |
| IDE | IAR8.32.2 |
| Reference Project |
multi role project |
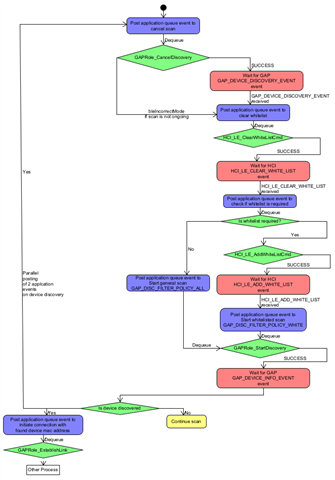
In our application, we are looping through the following actions:
1. Post for an application event to call GAPRole_StartDiscovery with whitelist enabled for a specific device
2. On receiving the GAP_DEVICE_INFO_EVENT, we initiate for a connection with the found device by posting another application event to call GAPRole_EstablishLink
3. On receiving the GAP_LINK_ESTABLISHED_EVENT we are posting for an event to call GAPRole_CancelDiscovery and parallely post an event to disconnect the above link.
After step 3, neither are we receiving any GAP callbacks for GAPRole_CancelDiscovery (which was called with status as SUCCESS) and neither is the application queue message to disconnect (which was enqueued without any error) getting dequeued. The stack message received after the above stall is HCI_BLE_HARDWARE_ERROR_EVENT_CODE which would mean that the heap has some failure?
Also please note that we are using a dynamic allocation for the application queue and the queuing is happening successfully without any heap failures.
After sometime the device under test will reset.



