Hi,
Please look at the below image of the evaluation schematic from CC2650 launch pad and sensor tag
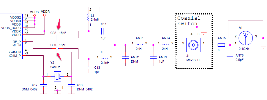
Sensor tag RF front end :
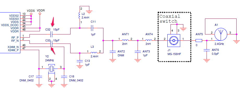
Launch pad Rf front end :
1. On the Sensor tag evaluation kit schematic no DC blocking capacitor is used. Can I please know the reason for using C32 and C33 (15pF) capacitor on pin 1 and 2 of CC2650.
2. On the launch pad evaluation kit schematic, capacitor C24 (12pF) is used as a DC blocking capacitor. Can I also please know the reason for using C31 (6.8pF) next to L11 (2.4nH)
I would like to know which design should I need to follow.
Thanks.
Regards,
Vikash.

