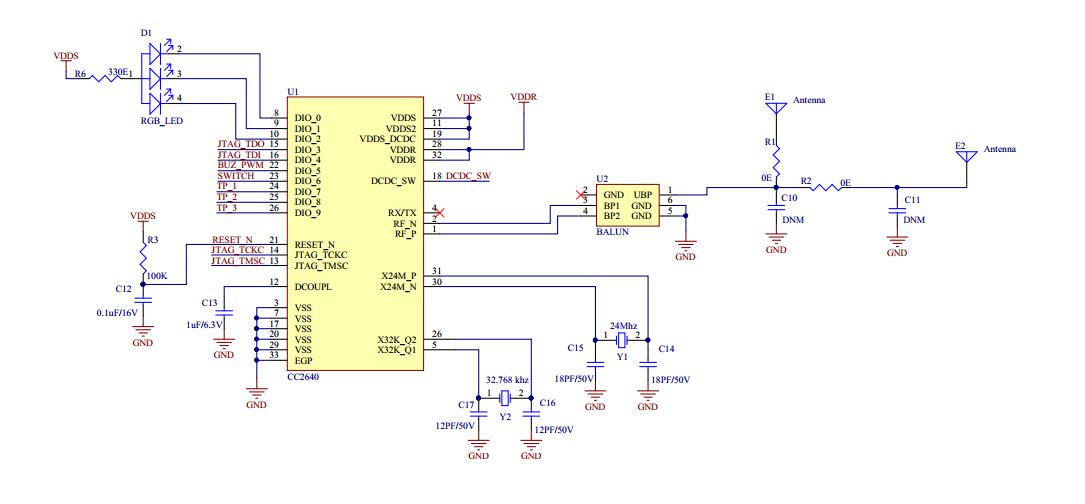
Part Number: CC2640
Hello to all,
Currently we have design BLE with use of CC2640.
Here attached cc2640 connections schematic so kindly review it give suggestion if its needed.
E1 :- U.F.L. connector
E2 :- 2450at18d0100E
U2:- 2450BM14G0011T
This thread has been locked.
If you have a related question, please click the "Ask a related question" button in the top right corner. The newly created question will be automatically linked to this question.
Part Number: CC2640
Hello to all,
Currently we have design BLE with use of CC2640.
Here attached cc2640 connections schematic so kindly review it give suggestion if its needed.
E1 :- U.F.L. connector
E2 :- 2450at18d0100E
U2:- 2450BM14G0011T
Hello Fredrik Thanks for your reply,
Here i attached full schematic of cc2640.
Below mention Pin used with their configuration so i want to conform is it right or not. So,kindly verify it and share your input.
1.pin 22 (DIO_5) used as interrupt
2.pin 24 (DIO_7) used as PWM
Kindly let me know if i doing wrong.CC2640.PDF
Hello Fredrik,
Thanks for your reply.
As per your suggestion we added Resistor we have add it but we have query we change antenna.
And we have used "AN043_PCB antenna" for our design.
So i will need resistor for future purpose?
Hi Haresh,
From what I can see:
- Remove the ground plane in the yellow box
- Place more ground vias around the balun ground pins
- Place more ground vias by the DCDC output cap
- Do not use thermal relief on the antenna
Cheers,
Fredrik