This thread has been locked.

If you have a related question, please click the "Ask a related question" button in the top right corner. The newly created question will be automatically linked to this question.

CCS/CC2640: CC2640f128 stand by current is not getting properly

Part Number: CC2640


Tool/software: Code Composer Studio

Hello All,

I am working on CC2640F128RHB customized board, the issue what i am facing is, device is not entering into proper tasksleep(Standby current) .

I am getting 50 to 100ua standby current ,my sleep time is 30 minutes. in 30 minutes sleeptime, every 60 millisecond once i am getting 10 to 15ma spike. i am using agilent power measurement device to measure the current consumption.

Here my motto is i will read the sensor and publish the data and go to sleep for 30 minutes after 30 minutes do the same process,i am using coin cell battery as a power source ,due to 10 to 15 ma spike in between sleep draining my battery drastically.

To test the task sleep alone, i used the TI_RTOS example standby current code on that time device is entering into standby mode, i am getting 10 to 20ua sleep current but in between sleep time i am getting the 10 to 15ma spike for every 50 to 60ms seconds once. is there any issue in internal DC-DC converter in TI chip? or i need to configure anything in software to reduce the spike,because the spike seems like some charging and discharging is happening internally.

These are the sample pin init i am using in my code,

Board_LED1 | PIN_GPIO_OUTPUT_EN | PIN_GPIO_HIGH | PIN_PUSHPULL | PIN_DRVSTR_MAX, /* LED initially off */
Board_LED2 | PIN_GPIO_OUTPUT_EN | PIN_GPIO_HIGH | PIN_PUSHPULL | PIN_DRVSTR_MAX, /* LED initially off */
Board_POWER_5V | PIN_GPIO_OUTPUT_EN | PIN_GPIO_LOW | PIN_PUSHPULL | PIN_DRVSTR_MAX,

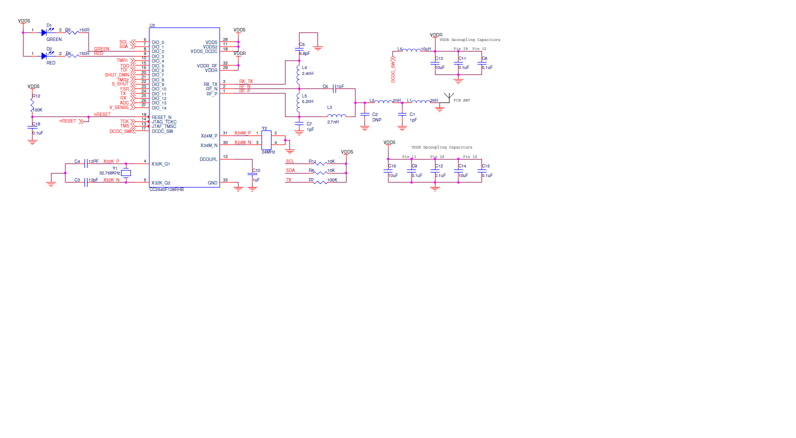
I don't know what is wrong could you guys please help me to solve this issue.herewith i have attached the HW schematic which we are using now.

Early response much appreciated.

  • Part Number: CC2640

    Tool/software: Code Composer Studio

    Hello all,

    I am working on cc2640 customized board, the issue which i am facing is device is not entering into proper stand by current.

    after enter into TaskSleep(); i am getting 50 to 60ua of stand by current, my sleep time is 30 minutes. in between 30 minutes sleep time for example every 50 to 60 ms i am getting 10 to 15ma of spike this spike is happening in normal led blinking code also.

    But whenever i am entering into Pinshutdown_Mode(); i am getting 20ua current.

    so based on the above experiment i am suspecting something is happening in internal DC-DC converter or internal LDO regulator which is present in CC2640 chip.

    These are the pin init i am using in my software,

    Board_LED1 | PIN_GPIO_OUTPUT_EN | PIN_GPIO_HIGH | PIN_PUSHPULL | PIN_DRVSTR_MAX, /* LED initially off */
    Board_LED2 | PIN_GPIO_OUTPUT_EN | PIN_GPIO_HIGH | PIN_PUSHPULL | PIN_DRVSTR_MAX, /* LED initially off */
    Board_POWER_5V | PIN_GPIO_OUTPUT_EN | PIN_GPIO_LOW | PIN_PUSHPULL | PIN_DRVSTR_MAX,

    Herewith i have attached the HW schematic for our customized board,

    I am really struck with this issue for a month,please help me to solve this issue .

    Early response much appreciated.

  • Hi RK,

    I would recommend you look through the Measuring Bluetooth low energy Power Consumption app note: www.ti.com/lit/pdf/swra478. Are you able to match the numbers given in that document?

    Please also refer to the CC25xx HW Troubleshooting page of the TI BLE Wiki for board bring up information: http://www.ti.com/ble-wiki

  • Hello Rachel,
    i am not getting the sleep current as per this document www.ti.com/.../swra478c.pdf
    Could u please guide me what is the issue in hardware.
  • Hi RK,

    The document explains the spike you are seeing, this is expected behavior.

    Too high current consumption is typically caused by other circuitry in your design consuming power, or incorrectly configured IOs.

    Cheers,
    Fredrik