Tool/software: Code Composer Studio
Hello,
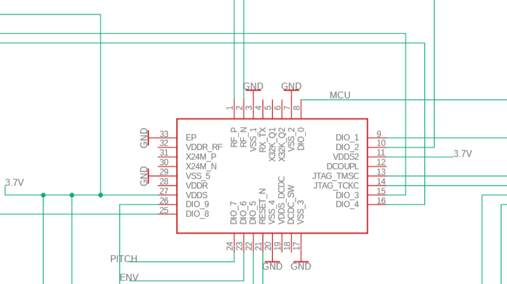
I am attempting to program a custom CC2640r2f board using the 2 JTAG connectors (TMS, TCK), NRST, Vdd, and Gnd from the XDS110 debugger. However, I am received the error
The procedure with the 5 pin connections works with the on board microcontroller.
Vineet Nadella
