Other Parts Discussed in Thread: CC2652R, CC2642R,
Hello experts,
My customer is looking for the device which can support Bluetooth5. They have interest in CC2642R and CC2652R.
Regarding with CC26x2 device, let me ask some questions.
1. The difference between CC2642R and CC2562R
CC2652R can support not only Bluetooth but also Zigbee, Thread and some other technology.
If they will use Bluetooth technology only, CC2642R has merit for cost and low power consumption. Is it correct?
Could tell me the difference between two devices, if there is?
2. Evaluation of CC2642R
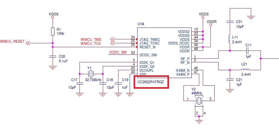
From schematic of LAUNCHXL-CC26X2R1 which I downloaded on TI.com page, CC2652R is mounted.
To evaluate CC2642R, we need to replace CC2642R with CC2652R?
Or CC2652R is function compatible, so we can evaluate CC2642R's performance with this lauchpad?
I would appreciate if you would give me comment.
Thanks and best regards,
Ryo Akashi
