This thread has been locked.

If you have a related question, please click the "Ask a related question" button in the top right corner. The newly created question will be automatically linked to this question.

My computer can not find the CC2511 chip

Other Parts Discussed in Thread: CC2511, CC-DEBUGGER

Hi,

I have encountered a problem when doing my project using the CC2511 transceiver. I bought a CC2511 dongle and did some test on it. Then I designed my own circuit. Actually the schematic is almost the same as the dongle. The difference is that my board does not have a USB interface and I used an external loop antenna instead of the microstrip antenna. I powered my board up and tested every pin on the oscilloscope. The results (voltage, waveform...) are all the same as I tested the dongle. Which I think I designed my board correctly and I soldered every components well. But then comes the problem, my computer can not find the device. I connected the board through a CC Debugger to my computer. My computer recognized the CC Debugger but it can not find a RF device. What could possibly be the reason of this problem?

BTW the OS of my computer is Windows 7 64bit.

Thank you.

  • It would help if you could post the schematic of your board (or at least the part showing the debug connection).

    Anyway, make sure you power up your board correctly. Please also take a close look at the CC Debugger's User Guide (www.ti.com/lit/swru197), chapter 6.2.

    Please also chekc that you have soldered the CC2511 device correctly to your board. Make sure that yhere is good connection between the solder pad under the chip and the ground plane. Don't use too much solder paste, as this might cause the chip "floating" on top of the solder, preventing good contact between the chip's pins and the pads.

  • Hi M,

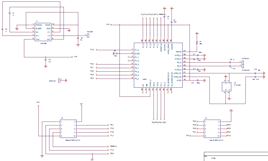
    Attached is the schematic of my board.

    The upper left part is a charge pump. I powered my board with a power supply. The charge pump will generate a constant 3.3V voltage to the CC2511 chip. I tested those pins connected to power and the voltage on them are all 3.3V. The chip is soldered correctly. Voltage on pin 2 and pin 9 of the CC-debugger is also 3.3V. The first time when I used the dongle, my computer could not find it either. Then I opened device manager and find an unknown device. I installed the driver of the CC2511 chip then the dongle works fine. But this time when I connected my board to the computer, I could not even see an unknown device in device manager.

    Any suggestion?

    Thank you

     

     

  • Sorry it's hard to read the schematic (low image quality), but it looks like P2_2 near the debug row is connected to 3.3v - is this the case? P2_2 needs to be the debug clock line for the CC debugger. 

    I've had bad luck with my prototypes connecting to the debugger, mostly from bad solder joints. I have about 1 in 5 fail to connect...

    Can you put a scope on the Reset, Clk, and Data lines and see if the debugger is trying to do something?

  • Sorry for the low quality image, I enlarged the debug part and the chip.

    When I designed the schematic, I was using the schematic of the CC2511 Dongle as a reference. The image below is the schematic of the debug part of the dongle.

    Pin 3 is connected to P2_2 and is also connected to 3.3v, is this wrong?

    Thank you.

  • In the reference design, there is a pull-up resistor between the 3.3 V and P2.2. It looks as that resistor is missing in your design, and that you have tied P2.2 directly to 3.3 V, which would explain why it doesn't work. As Michael Shaw explained, this is the debug clock, which the CC-debugger must be able to drive.

    You have also connected pin 9 directly to 3.3 V. In the reference design, this is connected through a 0 ohm resistor that is not mounted by default. I do not know if this will be a problem or not - it may not be.

    Edit: Removed text about the balun, as I realized you wrote that you are using a loop antenna.

  • Yes yes, I removed the 3.3 V. Just connected pin 3 to P2_2 and it works now. My computer recognized the chip.

    Thank you all for your help!