This thread has been locked.

If you have a related question, please click the "Ask a related question" button in the top right corner. The newly created question will be automatically linked to this question.

Default Parameters-SmartRF Rrx EB rev 1.7 with CC112x EM

Other Parts Discussed in Thread: CC1120

In an attempt to perform Per Testing with this EVB in the Expert Mode. I see no selections for Modulation Type, Freq Dev. RX Bandwidth, etc.......

Does anybody know what these are set to during a Per Test? There are only selections for Frequency, Data Rate, Packet Length, Tx Power, & Transmit Re-tries.

Thanks in advance.

  • Not sure what you mean. For CC1120 RX BW, modulation format etc could be found in the RF parameter part of the window (below the typical settings part of the window) when you are in expert mode.

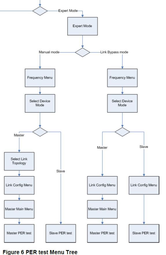
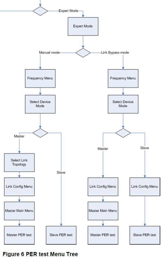
  • I must be missing something, please see the attached flowchart from the TRX EB Users guide (pg. 8). Staring from the Expert Mode I traverse the the menu as follows Expert>>>Manual>>>Freq>>>Master>>>Two-way w/ack>>>Link Config>>>Link Devices.

    I started at Expert Mode and the only configuration choices I see in in the "Link Config" portion where you can config the following;

    1) Data Rate

    2) Pkt Length

    3) TX Power

    4) Re-transmits

    I do not see the menus you reference


    Thanks

  • Sorry, I thought about expert mode in SmartRF Studio. Have you looked at www.ti.com/.../swru296b.pdf This explain how you can use other datarates than the default ones.
  • OP States:
    "I see no selections for Modulation Type, Freq Dev. RX Bandwidth, etc.......". I'll willing to change the firmware, recomplile, and download......just don't know where/how.

    Thanks
  • The swru296 that I linked to has a link to the PER software as the first reference ([1]) If you download this and go to swrc219c.zip\source\apps\per_test\radios\cc112x\cc112x_per_test_api.c you can change the settings to what ever you like. Set the wanted parameters in Studio as described in the document and export the settings from Studio and use in the code.