This thread has been locked.

If you have a related question, please click the "Ask a related question" button in the top right corner. The newly created question will be automatically linked to this question.

CC430f5137 JTI Balun 868 Mhz Rf communication problem

Other Parts Discussed in Thread: CC430F5137

Hi,

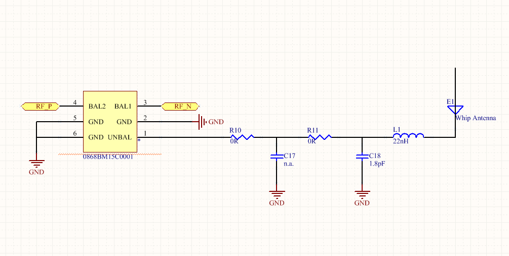
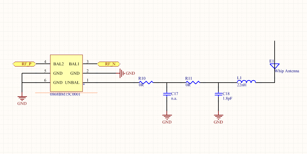
I am using cc430f5137 and JTI Balun 0868BM15C0001 for rf communication and I am using example code Fixed_LT_FIFO .I did my design according to "eZ430-Chronos-868 RF Access Point With White PCB, Schematics" from slau292g user guide.but instead of pcb trace + ceramic chip antenna I used whip antenna but the system didn't work.Any suggestion?

Thank u.

  • - What is your definition of "does not work"?

    - It's not possible to see what you could have done wrong based on what you provide here. A schematic and layout are required. From the part of the layout you have posted it could look like the grounding is poor. What does the ground layer look like? 

  • If you are using a whip antenna then would recommend to remove components L1 & C18 since these were used for the ceramic antenna match.