Hi
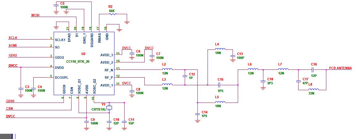
i am working on interfacing CC110L to G2553 and i am able to get GDO2 interrupt but not GDO0 and it is stuck @0.8V and i am easylink code and i dont know where i done mistake. please help me to resolve this issue.
Regards
Nandish
This thread has been locked.
If you have a related question, please click the "Ask a related question" button in the top right corner. The newly created question will be automatically linked to this question.
If the GDO0 is actually stuck at 0.8 V it sounds like either you have two outputs trying to drive the same pin or a hardware error. Please check how this is connected. Also try to disconnect GDO0 from everything else and see if you get the expected voltage values then.