This thread has been locked.

If you have a related question, please click the "Ask a related question" button in the top right corner. The newly created question will be automatically linked to this question.

RTOS/LAUNCHXL-CC1310: sky-66115 reduce rx sensitivity

Part Number: LAUNCHXL-CC1310
Other Parts Discussed in Thread: CSD, CC1310

Tool/software: TI-RTOS

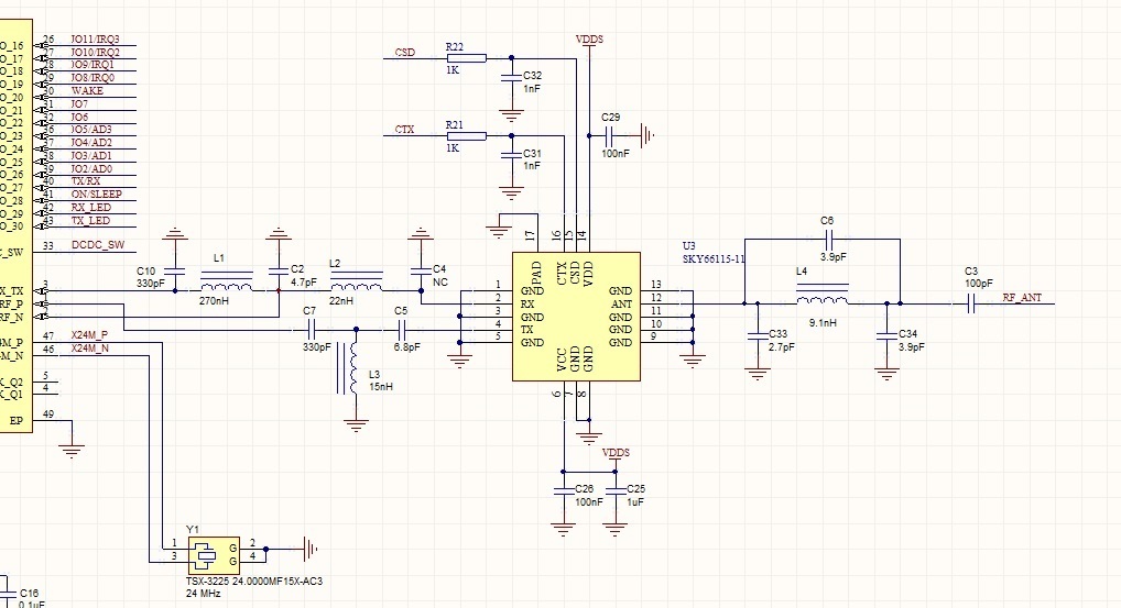
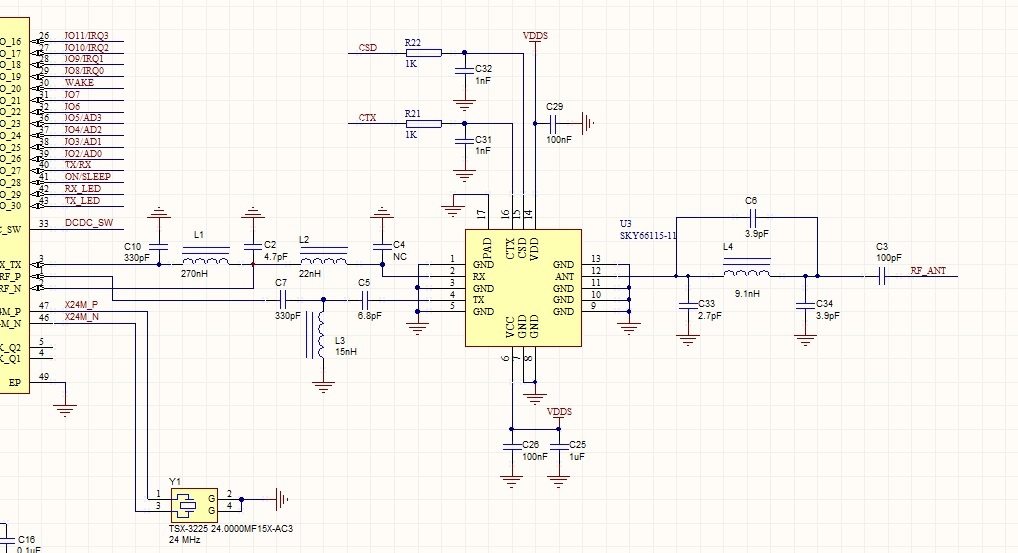
i add a sky-66115 in cc-1310 project to improve tx  output power, and it help a lot ,but in the same time , the sky 66115 also reduce rx sensitivity, for example, two rx modules receive a same signal source, the rssi of the module with sky-66115 is -60 dbm, while the rssi of the other module which dose not has PA is -40 dbm, here is my sch. is there any way i can improve rx sensitivity ?