This thread has been locked.

If you have a related question, please click the "Ask a related question" button in the top right corner. The newly created question will be automatically linked to this question.

CC1310: Issue of smartRf RF test with CC1310

Part Number: CC1310

Dear Tis,

      We test CC1310's  RF performance test on our ctm board,meeting some error hints, Could you tell me what the information mean?

Pic shows as follow.

     

  • Here it looks like you are close to the sensitivity limit for your board since you also get a lot of CRC errors. For the lines you have marked with red it looks like you have gotten a bit error in the length bit casing the receiver think that the received packet is much longer than it really is.

    Is this conducted or radiated tests? For this datarate the sensitivity is -110 dBm (20 % PER with 3 byte payload, fixed packet length)
  • Hi Ter,
    My CTM said it happen frequently that I have marked with red, about once per 50 packets. Could you pls tell us how to reduce the error? CTM can't endure the error.
  • When they say it happens 1/ 50 packets, is this for all input levels or just close to the sensitivity limit?
  • Hi Ter,

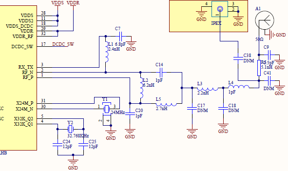
        This is for almost all input level,and CTM said this issue didn't meet with launchpad. They also test their CC1310(5*5)'s RF output connecting to Launchpad's RF circuit with the same error.But CC1310(7*7) in launchpad's RF output conneting to Ctm's board RF  circuit  is OK. The follow is Ctm sch and PCB layout.

  • The component values do not look like they are according to the reference design. What have they based this design on?
  • Dear Ter,

      CTM's reference design is as follow:

  • Dear Ter,
    There are some details.
    1、CTM's board is tested with launchpad by one cable in conducted mode, the Soldering point are L13 in Ctm board and L13 in Launchpad behind balun circuit , an attenuator between them.
    2、The receive sensitivity of Ctm's board at -75dm , the errors is met by accident. when below -100dm, Error is always present.
    3、CTM also modified their RF curcuit param and Balun as same as Launchpad. But this did not educe the error.
  • - If they follows the launchpad as a reference design, why did they use different component values?
    - You write L13 on the CTM board. Do you mean L3? Testing should be done to the IPEX connector on the CTM board.
  • Dear Ter,
    Sorry ,It is L3. As CTM said, they used the same component values, but it didn't seem take effect.Do you mean testing must use IPEX connector ? if true, I will talk to ctm ,make them use the right testing method.
  • A 50 ohm interface has to be used for this testing => Either the IPEX or antenna. Testing at L3 does not make sense.