This thread has been locked.

If you have a related question, please click the "Ask a related question" button in the top right corner. The newly created question will be automatically linked to this question.

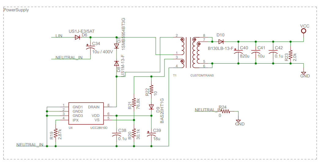
Details for the custom transformer in the power supply from 230V to 3.3V required

Other Parts Discussed in Thread: CC3200

Hi ,

I am searching for a step down circuit for cc3200 and found the smart plug power supply circuit but i am not getting the  custom transformer used in the design.I got many other power supply circuits this seemed to be better.

Please provide details for the custom transformer or any local replacement for the same.

  • Hi Amir,

    Any transformer that has the same specification of that "custom transformer" will do. The specifications like Input voltage in AC and output voltage in AC.

    - kel
  • Hi Markel,
    Thanks for the reply, i want to know the specification for the transformer used in the above design, is it for 110V or for 230V.
    For my application i need both 110V and 230V or it would be better if is in the volage range of like 85V to 265V like that.
  • Hi Amir,

    I am not much familiar with smart plug power supply circuit to be of much help.

    But designing a power supply for your CC3200 board, generally have to meet the requirements of your 3.3 V LDO Voltage Regulator. Example you need to convert the 230 V AC to 5 V DC. The 5 V DC will be the input for your 3.3 V LDO Voltage Regulator.

    Step down voltage transformers are just a simple mechanism. It just steps down voltage from a higher voltage to lower voltage (e.g 230 V AC to 12 V AC). So, you can easily find an alternative for that "custom transformer". Maybe there are just some negligible difference with that "custom transformer" and the one that you can buy at a local electronic shop.

    - kel