This thread has been locked.

If you have a related question, please click the "Ask a related question" button in the top right corner. The newly created question will be automatically linked to this question.

CC3220MOD: Antenna connected at UFL connector on the board along with the chip antenna

Part Number: CC3220MOD
Other Parts Discussed in Thread: CC3220SF-LAUNCHXL

Hi,

The LAUNCH-CC3220MODS development board has an external chip antenna E1 mounted on the board edge. There is also a U.FL connector, J18 provided on the same pin to connect another external antenna. 

I want to know why the second connector is provided and if the two can be simultaneously used. Also, can the PCB tracks for the two cause some issues?

Regards,

Prachi 

  • Prachi -

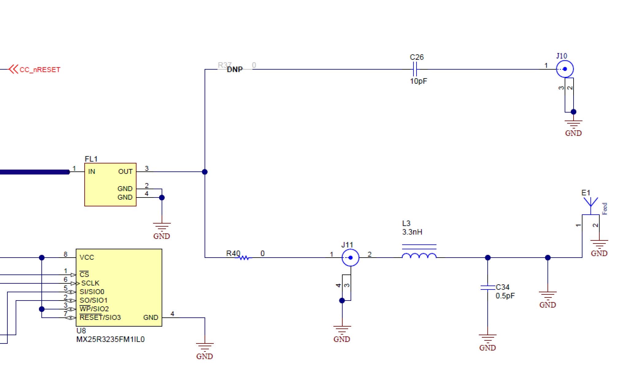
    if you have a look at the schematic - - in the relevant section (sheet 2, section 6A)

    you will see the image below - notice coming from the filter there are paths to two resistors R37 and R40, with R37 being DNP and R40 being populated, which allows the circuit to be completed and the onboard antenna to be used. 

    if R40 was moved to R37 position, the antenna would be taken out of the circuit and the U.FL connector would then be connected. This is for two reasons and the answer to your question. 

    1. for testing commercial off the shelf (COTS) or customer / self-made antennas

    2. for testing the radio circuit in conducted mode connected to test equipment (spectrum analyzer, power meter, network analyzer, IQ View, etc) (versus radiated, as what would be the case with the onboard antenna connected.) This is commonly the way these types of systems are tested. 

    these resistors should be used exclusively (meaning DNP one or the other) - as if you populate both, and put load on the U.FL connector, you have just made a parallel impedance, which for example would be 25Ohms, if the impedance on both legs was 50Ohms - (which would be the expectation)

  • Hi Josh,

    Thanks.

    I am able to understand now how and why both the antenna E1 and connector J10 are present. There should be no issues if we can keep the stub length (from the chip/filter to the two resistors) to a minimum. What is the maximum length of this stub recommended for a good performance?

    Also, I have another related question. I have two reference designs-

    CC3220SF-LAUNCHXL (CC3220SF12ARGKR) - chip with external antenna design

    and LAUNCH-CC3220MODSF (CC3220MODSF12MOBR) - module with external antenna design

    There are some differences in the RF section in these two designs-

    1. The band pass filter FL1 is not used with the module.

    2. There are two connectors present on the path for the first board, where as there are only two connectors on the second board with the module.

    3. There is a difference in the pi or LC filters used on the two boards.

    4. On the PCB, there is a difference in the length of the RF path.

    Please help me understand these differences. 

    Also, is there some document that I can refer to for understanding the selection of the Pi filter used here in detail?

    Regards,

    Prachi

  • Hi,

    Can you please update me on my queries?

    Regards,
    Prachi
  • Sorry for the delay
    1. The band pass filter FL1 is not used with the module.
    A1. The filter is inside the module - so another one is not needed when using the module

    2. There are two connectors present on the path for the first board, where as there are only two connectors on the second board with the module.
    A2. the module Launchpad does not have connectors - it is made with PCB antenna and is self contained example, whereas the QFN version of the LaunchPad is made to allow for more experimentation.

    3. There is a difference in the pi or LC filters used on the two boards.
    A3. the topology is essentially the same, the module is intended to be self contained example for you to use.

    4. On the PCB, there is a difference in the length of the RF path.
    A4. they are different layouts - just two examples of how to do the same thing (impedance match)