This thread has been locked.

If you have a related question, please click the "Ask a related question" button in the top right corner. The newly created question will be automatically linked to this question.

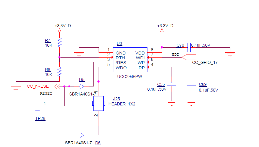
CC3200: Reset Circuit

Part Number: CC3200

Hi all,

I am using CC3200 controller for my device. Currently, for reset, I am using External Watchdog circuit as well as internal Watchdog. But sometimes i noticed if my controller resets it doesn't power up again. 

When i use either Internal or external WDT then it works properly.

I was reading the Definitive guide to ARM Cortex M3/M4 by Joseph Yui where i read, internal WDT generates SYSRESETREQ and for other resets like power-on reset, it generates VECTRESET (please correct me if i understood wrong). It was mentioned that dont use both at the same time. 

Is it the reason of failure my WDT?

If there is something else please suggest.

Thank You

Shubham