art Number: CC2530
hi
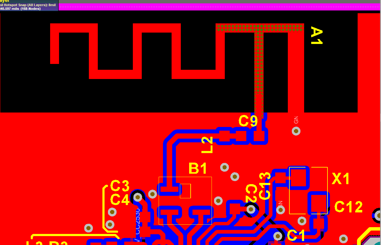
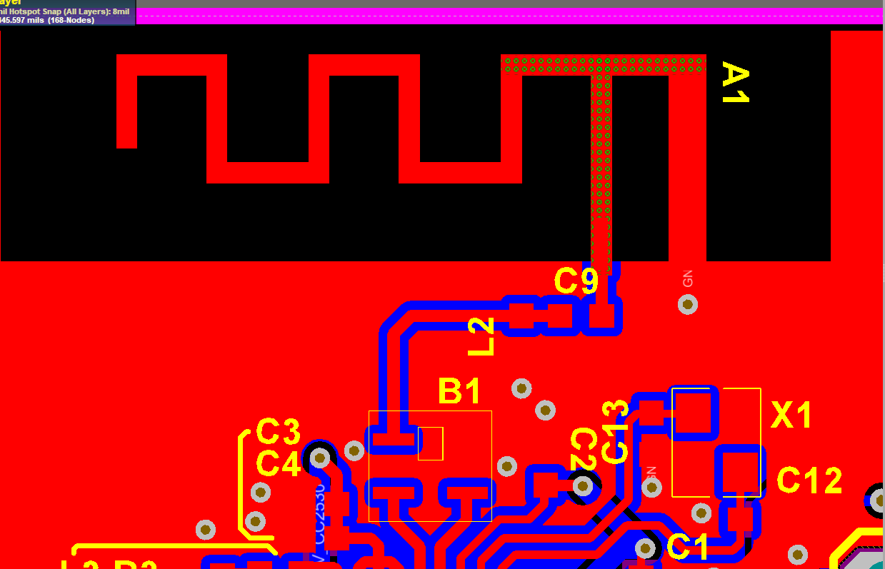
i use this pcb antenna for coordinator and router
you see that i use 2450BM15A0002
i use this circuit in both coord and router but range is not good at all
i set tx power to 3db still range in indoor is not more than 3 or 4 meter why?
if i should change this circuit is this good enough?
i need it for smart home application . yes i know i can use mesh network but 3 meter is so low range
in this u see that there is a sma connector that i can connect external antenna that i buy . what do u thnik? i want to use this in just coord and not in router . i dont want change router pcb i just want change coord pcb to have better range

