This thread has been locked.

If you have a related question, please click the "Ask a related question" button in the top right corner. The newly created question will be automatically linked to this question.

CC2530: Disable BOD

Part Number: CC2530


Hi Team,

Is there any way to disable BOD or modify the BOD level for CC2530 ?

Best regards,

Viki Shi

  • The BOD limit is set to avoid operating the internal modules on a voltage they are not designed for. What is the reason for wanting to change the BOD limit?
  • Hi,

    My customer used a pin to control the on-off of chip's power supply. The expecting process is: 

    1.Power on CC2530 and set this pin at a high level to maintain power supply. 

    2.After 8 seconds, set the pin at low level and disconnect the power supply.

    The question is the voltage's droping down will trigger the BOD, which resets chip and sets the pin high, and makes it impossible to turn off the power supply.

    Best regards,

    Viki Shi

  • When CC2530 is off, how do you know that the power supply should be turned on? Trying to understand the system.
  • Closing this thread due to lack of feedback
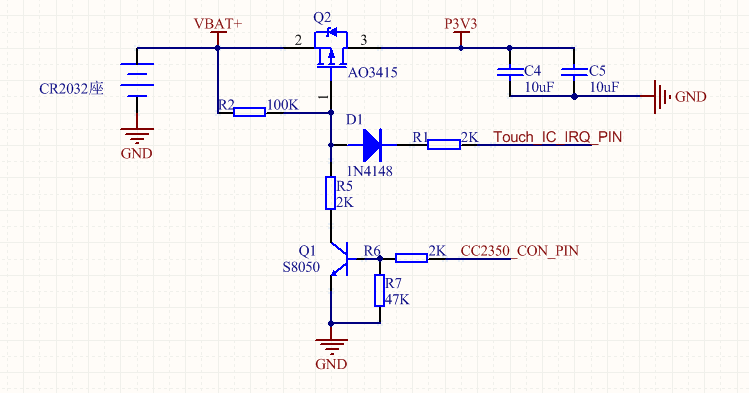
  • There is a touch  key to control CC2530 power

    The touch key is always  on.

    when the board is touched , the touch IC  will make CC2350 powered on for  a little while. 

    CC2350 takes over control right immediately and power off after 8 seconds。

  • The pins on CC2530 are in an undefined state when the power is lower than the minimum allowed supply voltage. Meaning that I don't think this concept will work.
  • This does not involve undefined States.  I explain the process in detail:

    1.  When VBAT powered on,  the level  of TOUCH_IC_IRQ_PIN is high,and Q2 is off. P3V3 =0, CC2530 is off.

    2.  when the level  of TOUCH_IC_IRQ_PIN is low,  Q2 is on ,and CC2530  is on .   CC2530_CON_PIN is set to High to keep  Q2  on  after the level TOUCH_IC_IRQ_PIN becoms high,   . 

    3.  after 8s,  CC2530_CON_PIN is set to low to shut down Q2,  when the voltage of P3V3  falling to  the voltage of BOD,    CC2530 resets and programs start from scratch.

        The programs turn CC2530_CON_PIN into high levels, Q2 turns on once again.

        At last Q2 is always on , and can't be turned off.

  • From the User Guide "During reset, the I/O pins are configured as inputs with pullups (P1.0 and P1.1 are inputs, but do not have
    a pullup or pulldown). The RESET_N input is always configured as an input with pullup" which will be the case when the supply is below the BOD limit. This is how the chip is designed.
  • yes, the IO pin  is very import. 

    Unless the program can distinguish between power-on reset and BOD reset, the program will set the pin to a high level after reset.

    I have changed the circuit to keep CC2530 on.