This thread has been locked.

If you have a related question, please click the "Ask a related question" button in the top right corner. The newly created question will be automatically linked to this question.

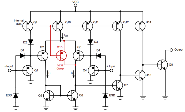
LM393: Internal Structure

Part Number: LM393
Other Parts Discussed in Thread: LM339,

Tool/software:

Hi Team,

Customer ask whether LM393-P PCN will change internal structure? Especially the content in the red box. It doesn't mention in the PCN document. Could you please help check it? Thanks.

BRs,

Francis