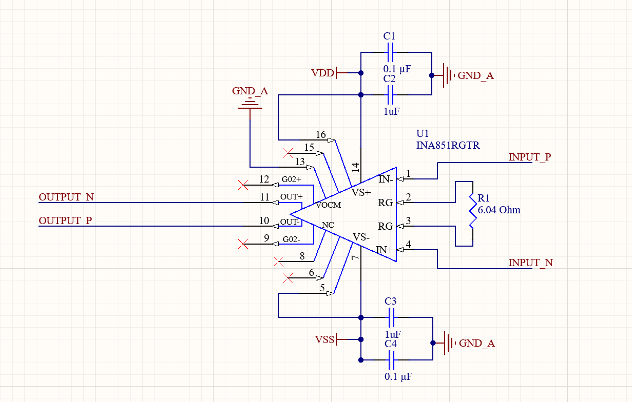
I've built a INA851 evaluation circuit as shown in the picture.
VDD is +15V and VSS is -15V. The Gain is 1000X.
Input_P is a sinusoidal signal, 100Hz frequency, Vpp 20mV, V_high is +10mV and V_low is -10mV
Input_N is the same sinusoidal signal as the Input_P but is in 180 degree phase shift.
Both output pins connect nothing but oscilloscope.
As by design, I've sucessfullly observed the 1000X amplified signal from Output_P and Output_N. However, after running about 10 seconds, the chip stop working and I start to smell some burning odor.
As designed, I was able to successfully observe the 1000× amplified signal from Output_P and Output_N. However, after running for about 10 seconds, the chip stopped working and I began to notice a burning odor.
I’m trying to determine whether this issue is caused by an error in the schematic design, or if the device simply requires better thermal dissipation when operating at such a high gain.
I'd appreciate your help and suggestions.



