This thread has been locked.

If you have a related question, please click the "Ask a related question" button in the top right corner. The newly created question will be automatically linked to this question.

DS90UB960-Q1: Orientation of ferrite bead and capacitor

Part Number: DS90UB960-Q1

Hi Team,

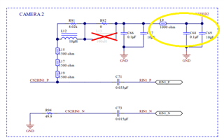
Section 8.2 of the datasheet of DS90UB960-Q1 shows the ferrite bead is before the 10uF capacitor. However, the schematic diagram at page 37 of the DS90UB960-Q1EVM User's guide shows that the ferrite bead is after the 10uF capacitor. Our customer would like to know which one should he followed.

Additionally, he would like to know why the 1k ferrite bead and 0.1uf was located near voltage feed point?

Regards,

Danilo

  • Hello Danilo,

    If there is a discrepancy between the two I would recommend to follow what is in the datasheet.  With that said, the datasheet shows just the network and nothing with the actual PoC supply voltage.  The components you have circled in the picture of the EVM are not really considered part of the network and just to help reduce extra noise in the PoC voltage. 

    Regards,

    Nick