Dear TI,
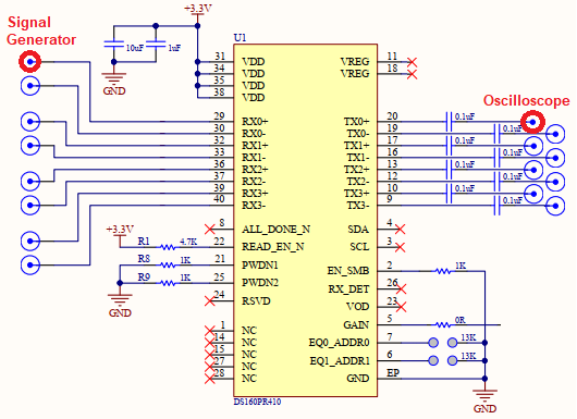
Good day, I would like to ask about the DS160PR410RNQT chip. I have read through the datasheet and have connected according as shown below:

I tried to connect the signal generator and measure using oscilloscope, I have no luck on getting any signal across. I am running on pin mode since i don't need to use SDA and SCL. The only difference i see is that my VREG is not connected to capacitor before connecting to ground, will that be a problem? Please advise.
Thank you very much!
Best Regards
