Part Number: DP83826E
Hi all,
We are planning to use the C2000 F28388D with Ethercat connectivity, the PHY will be DP83822IRHBR or DP83826E. For space constraint we would like to get ride of the bulky MAG transformer (HX1188FNLT is used on the EVM-board).
Do you have any advices regarding the use of discrete components: 1:1 transformer + common mode choke with DP8382xx ?
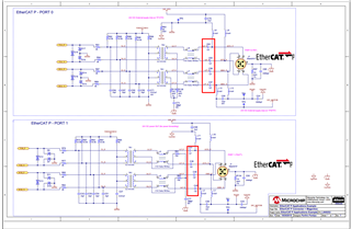
I found only one design/application note using discrete components but it is from Microchip with the LAN9252.
They are using the ALT4532M-201-T001 (transformer 1:1) and DLW21HN900SQ2L (CM choke).
To give you an idea of the space earned:

Let me know what do you think.
Best,

