Hi,


1. UB949 is able to get timing parameters right for the display (which require TCON to be configured) for the data coming from HDMI source.
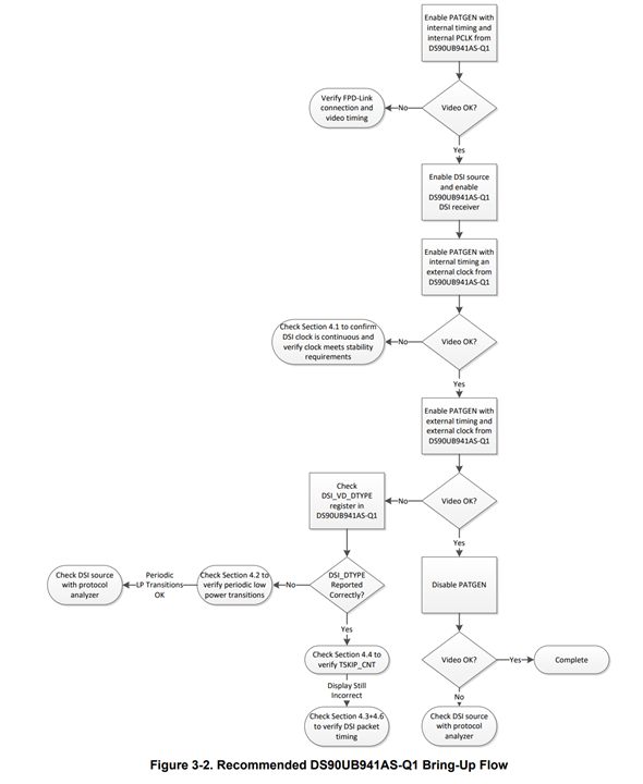
2. Whereas with UB941 we are only able to generate test patterns successfully for that display but not the data coming from MIPI
We believe UB949 serializer is similar to UB941 apart from supporting HDMI instead of MIPI. In that case can we get configurations to get MIPI data to be
coming on the display without any TCON configurations (for now we arent having the support to configure TCON in our design hence wanted to utilize the test pattern generation method to get our mipi data in the display)
Below is the list of i2c registers we are writing to generate test pattern from UB941 serializer to the display
i2cset -y -f 9 0x0e 0x01 0x08 # REG:RESET_CTL --> Disable DSI
i2cset -y -f 9 0x0e 0x1E 0x01 # REG:TX_PORT_SEL --> Select FPD-Link III Port 0
# Auto-Scrolling Configuration
i2cset -y -f 9 0x0e 0x66 0x0F # Enable PGFT Register
i2cset -y -f 9 0x0e 0x67 0x1E # This sets the frame timer to 60
i2cset -y -f 9 0x0e 0x66 0x10 # Enable PGTSC Register
i2cset -y -f 9 0x0e 0x67 0x03 # This sets the number of active patterns to 3
i2cset -y -f 9 0x0e 0x66 0x11 # Enable PGTSO1 Register
i2cset -y -f 9 0x0e 0x67 0x43 # This sets Pattern 1 to Red (3) and Pattern 2 to Green (4)
i2cset -y -f 9 0x0e 0x66 0x12 # Enable PGTSO2 Register
i2cset -y -f 9 0x0e 0x67 0x05 # This sets Pattern 3 to Blue (5); Pattern 4 is ignored
# Set Pixel Clock(66.66 Mhz)
i2cset -y -f 9 0x0e 0x66 0x03 # enable PGCDC1 Register
i2cset -y -f 9 0x0e 0x67 0x03 # to set the clock divider to be 3 (200/87.96)
# set Active Frame Size (Horizontal width= 1920 pixels and Vertical width= 720 pixels)
i2cset -y -f 9 0x0e 0x66 0x07 # enable PGAFS1 Register
i2cset -y -f 9 0x0e 0x67 0x80 # to set desired Active Horizontal Width
i2cset -y -f 9 0x0e 0x66 0x08 # enable PGAFS2 Register
i2cset -y -f 9 0x0e 0x67 0x07 # to set desired Active Vertical and Horizontal Widths
i2cset -y -f 9 0x0e 0x66 0x09 # enable PGAFS3 Register
i2cset -y -f 9 0x0e 0x67 0x2D # to set desired Active Vertical Width
# Set Total Frame Size(Horizontal width= 2000 pixels and Vertical width= 758 pixels)
i2cset -y -f 9 0x0e 0x66 0x04 # enable PGTFS1 Register
i2cset -y -f 9 0x0e 0x67 0xD0 # to set desired Total Horizontal Width
i2cset -y -f 9 0x0e 0x66 0x05 # enable PGTFS2 Register
i2cset -y -f 9 0x0e 0x67 0xD7 # to set desired Total Vertical and Horizontal Widths
i2cset -y -f 9 0x0e 0x66 0x06 # enable PGTFS3 Register
i2cset -y -f 9 0x0e 0x67 0x2D # to set desired Total Vertical Width
# Set Back Porch. H Back Porch: 32 pixels, V Back Porch: 5 pixels
i2cset -y -f 9 0x0e 0x66 0x0C # enable PGHBP Register
i2cset -y -f 9 0x0e 0x67 0x20 # to set desired Horizontal Back Porch Width
i2cset -y -f 9 0x0e 0x66 0x0D # enable PGVBP Register
i2cset -y -f 9 0x0e 0x67 0x05 # to set desired Vertical Back Porch Width
# Set Sync Widths. H Sync Width: 16 pixels, V Sync Width: 2
i2cset -y -f 9 0x0e 0x66 0x0A # enable PGHSW Register
i2cset -y -f 9 0x0e 0x67 0x10 # to set desired Horizontal sync Width
i2cset -y -f 9 0x0e 0x66 0x0B # enable PGVSW Register
i2cset -y -f 9 0x0e 0x67 0x02 # to set desired Vertical sync Width
# Set Sync Polarities
i2cset -y -f 9 0x0e 0x66 0x0E # enable PBSC Register
i2cset -y -f 9 0x0e 0x67 0x03 # to set desired horizontal and vertical sync widths to "Negative"
# Internal Default Timing Configuration
i2cset -y -f 9 0x0e 0x65 0x05 # enable Auto-Scrolling with internal timing
i2cset -y -f 9 0x0e 0x64 0x11 # enable the pattern generator
i2cset -y -f 9 0x0e 0x01 0x00 # REG:RESET_CTL --> Enable DSI
Thanks & Regards
Musthafa av


