Hi team,
Why the bill of materials can't match with the schematic in EVM user guide?
For instance, C4 is 4700pF on schematic, but it's 30pF on the bom list.
Thanks!
This thread has been locked.
If you have a related question, please click the "Ask a related question" button in the top right corner. The newly created question will be automatically linked to this question.
Hi team,
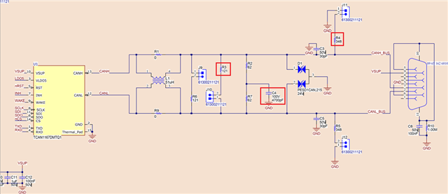
Why the bill of materials can't match with the schematic in EVM user guide?
For instance, C4 is 4700pF on schematic, but it's 30pF on the bom list.
Thanks!
Hi Iris,
It looks like the schematic designators were reset after the BOM was generated. C4 (4700pF) in the schematic for example was likely labeled C6 in a previous version.
The BOM still includes the correct values, ratings, and component count for populating the EVM. Please reference the values that are on the schematic for the correct way to populate the circuit.
Regards,
Eric Schott