This thread has been locked.

If you have a related question, please click the "Ask a related question" button in the top right corner. The newly created question will be automatically linked to this question.

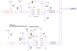
TCA9517: TCA9517DGKR B port connected to B port

Part Number: TCA9517
Other Parts Discussed in Thread: TCA9800, MIO

Hi Team ,

Can you please review the below schematic,where i have conected B side to B Side. The Main I2C_MAIN_SCL/SDA  is coming from TCA  Device with  Port A side.

Note- There is no use case where U21 and U1775 will communicate to each other.

Many Thanks

Rajat