Part Number: TCA9548A
Hello,
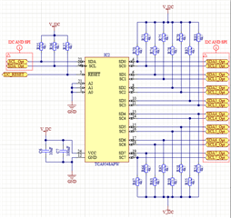
I am planning to use TCA9548APW in one of our design as following:

There are 8 identical slave devices that has following specifications for min/typ/max values for I2C:

Since the datasheet of TCA9548APW states 'In the event where the master device and all slave devices operate at the same voltage, then VDPUM = VDPUX = VCC.' and TCA9548APW is able to operate between 1.65V to 5.5V, I will set V_I2C to 1.65V which is not the typical value for slave device but within the limit. Can you comment that this configuration would work with 1.65V ( I concern because it is at the minimum value). As an information, The longest SCL SDA line on the PCB is around 20cm and I2C will operate at standard mode. 4.7k pull-up allows up to 250pF. Value of pull-ups can be lowered to 2.2k if require due to bus capacitance.
For the VOL of TCA9548A, followings makes me a bit of confused:


Is there a maximum value of VOL for TCA9548A like 0.4V or can it go up to 0.7V for 1.65V as indicated in the graph?
Regards,