Other Parts Discussed in Thread: TCAN1145-Q1
Tool/software:

This thread has been locked.
If you have a related question, please click the "Ask a related question" button in the top right corner. The newly created question will be automatically linked to this question.
Tool/software:

Hi Theo,
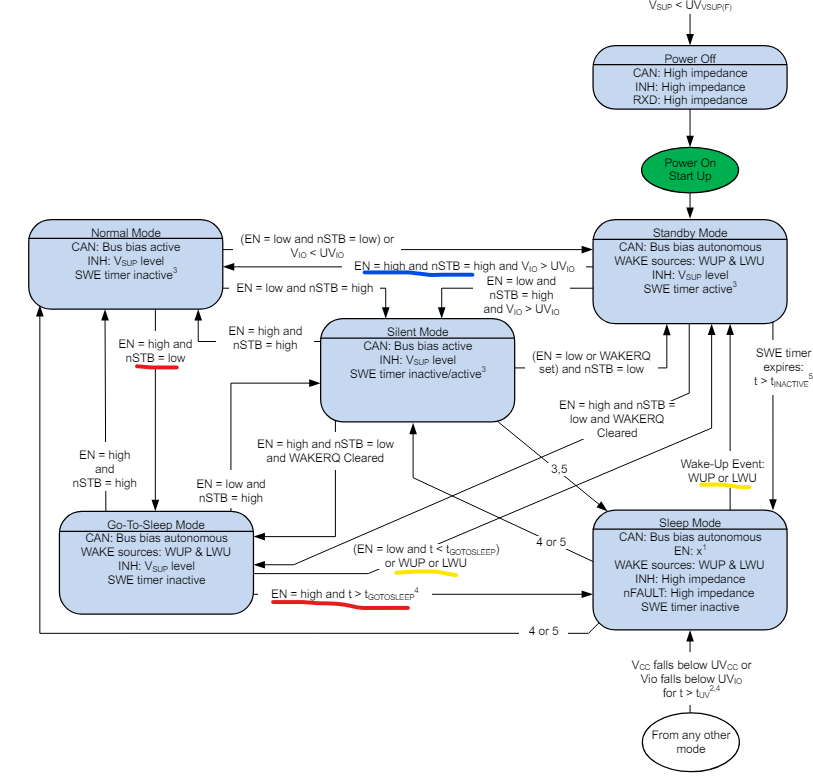
Unfortunately, remote wake up by WUP cannot be disabled, but the wakeup requires a dominant-recessive-dominant pattern with a state time longer than the tWK(FILTER). The only way not to wake up the device when there's communication on bus is ensure the dominant or recessive state lasts for less than the wake filter duration.
Transceivers with partial networking functions like TCAN1145-Q1 has the ability to wait for a valid wake-up frame (WUF) after the wake-up pattern (WUP), so it will not immediately wake up when receiving the WUP. Here is an app note for your reference:
https://www.ti.com/lit/an/slla521b/slla521b.pdf
Regards,
Sean