This thread has been locked.

If you have a related question, please click the "Ask a related question" button in the top right corner. The newly created question will be automatically linked to this question.

TLIN1431-Q1: Need more information on WAKE Pin behavior

Part Number: TLIN1431-Q1

Tool/software:

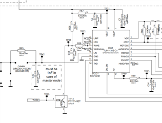
We are using TLIN14315 SBC in one of our project. In this project we are facing issue with sleep and wakeup of our device. In our testing we found that device wakes up after going to sleep (around 200ms after sleep command is executed). Wakeup is controlled through SBC. We wanted to have discussion regarding behavior of WAKE Pin and wakeup through LIN for this SBC. please let me now when this discussion can be arranged with expert from TI?

  • Paresh,

    An engineer has been assigned to this post and will respond by Friday. Thank you for your patience.

    Regards,

    Eric Hackett 

  • Pareesh,

    Thanks for posting! It looks like you're controlling the TLIN1431-Q1 in SPI control mode, correct?

    When this is taking place, do you have any register/memory information from the SBC, particularly related to its state (i.e. registers 0x1D, 0x17, 0x18, etc.)?

    If it's waking up into Standby mode, it could be detecting an external wake-up from the WAKE pin or the LIN pin. However, if the register stack indicates that the device has entered Fail-Safe mode, a different issue could be taking place which we can track down.

    Best,

    Danny