Tool/software:
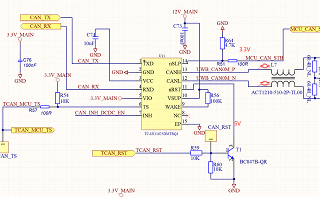
We use TCAN11625, where the RST pin is first reset low, then raised, and then nSLP is raised. The condition for entering Normal is met when Vio is 3.3V, but it cannot actively send data and needs to receive one frame before continuing to send data normally. Is this a limitation of this chip, or is there any way to actively send data?