Part Number: SN65DP159
Other Parts Discussed in Thread: DP159RGZEVM, SN75DP159
Tool/software:
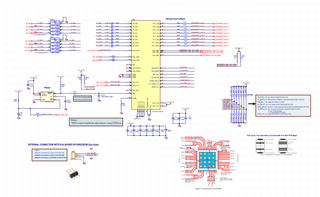
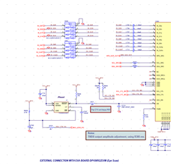
The DP159RGZEVM works only under DDC SCL_SRC and SDA _SRC configuration.
I tried I2C over AUX to DDC bridge follow all the requirements above and it did not work.
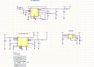
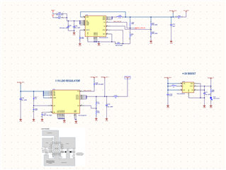
1.No pop R31, R32.
2. R127 removed.
3. Pop C2, C3.
4. I2C_EN Low.
5. Power from USB J13.
Please advise,
Thanks,
Maria Fey










