This thread has been locked.

If you have a related question, please click the "Ask a related question" button in the top right corner. The newly created question will be automatically linked to this question.

SN65HVDA100-Q1: can not wake up in sleep mode

Part Number: SN65HVDA100-Q1
Other Parts Discussed in Thread: TLIN1021A-Q1

Tool/software:

Hi team,

My customer met a SN65HVDA100-Q1 issue, could you please help review and give some comments? Thanks!

I have promoted the next generation TLIN1021A-Q1 in their new project, but this is an old project in this case and they are unable to easily migrate to TLIN1021A-Q1.

The customer's issue is that the LIN voltage drops to 5.62V when the chip goes to sleep, causing the LIN bus to fail to wake up.

The customer's question is why the LIN voltage drops? According to the datasheet, the LIN voltage should be internally pulled up.

Regards,

Ivy

  • Ivy,

    Can you share the VSUP pin capture.

    Regards,

    Sean

  • Hi Sean,

    The yellow waveform is the VSUP pin capture. Thanks.

    Regards,

    Ivy

  • Hi Ivy,

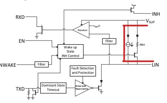
    It looks like due to LIN pulling up to INH, as INH is off in sleep mode.

    Would you try to pull LIN to VSUP? 

    Regards,

    Sean

  • Hi Sean,

    If the customer pull up LIN to VSUP, the wake up is normal.

    1. May I ask if the pull up to VSUP is must? The customer's current design is pull up to INH, and the hardware is already fixed, it's not very easy to modify.

    2. Lin is already pulled up internally, why do we need to pull up externally to VSUP again?

    Thanks.

    Regards,

    Ivy

  • Hi Ivy,

    Because this is a LIN physical layer requirement. Their setup is a commander node and the commander node requires an external pullup resistor and diode according to the LIN specification. LIN uses an open-drain line, so it needs to be pulled up to get a valid high-level voltage. The pull-up resistor needs to be small enough so that rising edges are fast enough, and large enough so that no power is wasted. The 1 kΩ value is chosen so that these parameters are correct for the LIN protocol. The typical pullup value of the LIN responder is 30 kΩ, and in all modern LIN transceivers this is integrated within the IC, so no external pullup is necessary in the responder configuration. If they pull up LIN to INH, the 1K external pullup resistor will not be utilized as INH is turned off in sleep mode. I understand why they want to pull up LIN to INH, it used to be the case a long time ago when devices were bad at controlling leakage, but now they're not, so people have moved to the proper implementation to VSUP, that's why you'll see we recommend pullup to VSUP in all our LIN transceivers' datasheet.

    In general, if they need to modify the hardware design, please promote TLIN1021A-Q1, they will also get the benefit from lower price of the new generation device.

    Regards,

    Sean