Part Number: TUSB321
Tool/software:
Hi I am troubleshooting a circuit which utilizes a TUSB321 Controller to implement an UFP. I am leveraging OUT1 and OUT2 to only perform specific downstream device actions when a power source with 3.0A capabilities or better is attached. In short when OUT1 and OUT2 are low I know that the power supply attached can source the power my system will need. I am running into an issue where I have a power brick which can supply the 3.0A of current and it should be properly advertising this capability on the CC lines (which is read by the TUSB321 to set OUT1 and OUT2). I am noticing intermittent behavior by the OUT1 and OUT2 ports (specifically OUT1 is not being pulled low as expected) when the USB power cable is attached. I've noticed that when I plug the cable in quickly to my device it nearly always works as expected. However when the cable is inserted slowly it nearly never works properly. I've measured the voltage at the active CC line and am measuring ~2.1V in both cases (fast insertion or slow).
This is not something I was originally expecting. The datasheet does not indicate any timing parameters with regard to reading CC1/CC2 and setting OUT1/OUT2 (when configured as an UFP). Can you please help me to root cause and resolve this issue as intermittent operation is not acceptable for our product.
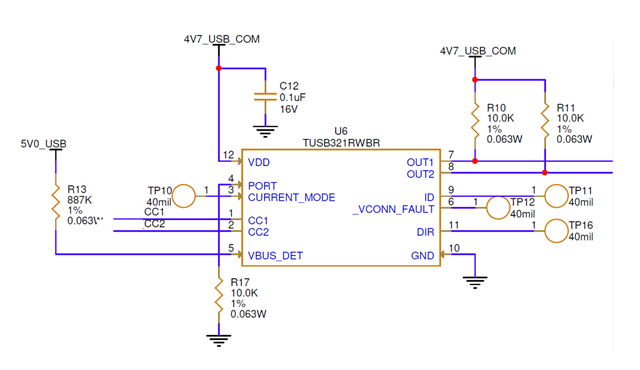
FYI: Device Configuration
Pin1, CC1 = CC1
Pin2, CC2 = CC2
Pin3, CURRENT_MODE = No connect
Pin4, PORT = 10kohm pull-down to GND
pin5, VBUS_DET = 887kohm 1% pull-up to USB supplied power
Pin6, _vconn_fault = no connect
Pin7, OUT1 = 10kohm pullup to external power
pin8,out2 = 10kohm pullup to external power
pin9 = ID = no connect
pin10, GND = GND
pin11, DIR = no connect
pin12, VDD = VUSB or external power (depending on upstream device configuration)



