Tool/software:
Hi Team,
My customer is evaluating TCAN1044A-Q1 in their new project. When they done the short to battery tests, they met below issue. Could you please help give some comments?
1. When CANH short to 32V(this is a 24V system), CANL is in normal communication state, the chip is burned directly.
2. When CANL short to 32V(this is a 24V system), CANH is in normal communication state, the chip is normal.
Based on the datasheet, the maximum value of VDIFF+-45V, why it be EOS when short to 32V test? Thanks.
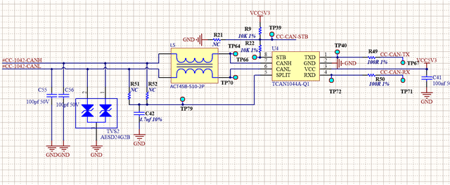
The following is their schematic.

Regards,
Ivy