Other Parts Discussed in Thread: TPS2561, TPS25751, HD3SS3220, TPS2560, TUSB320LAI, TUSB320
Tool/software:
Hello,
I would like to request a schematic review of my USB-C interface implementation using the TUSB8041 USB 3.0 hub. Below is an overview of the system configuration and specific use cases per port:
System Overview
-
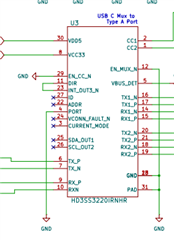
Upstream Port (USB-C Internal):
-
Connected to an internal USB-C connector within the enclosure.
-
VBUS is used only for presence detection, not for powering the hub.
-
-
TUSB8041 Downstream Ports Configuration:
-
Port 1:
-
Connected to an internal USB-C connector.
-
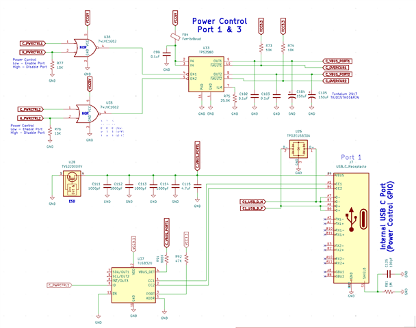
VBUS is controlled via a TPS2561, and I would like to enable/disable this port via I²C to support device resets or power cycling.
-
-
Port 2:
-
Connected to an external USB-C port.
-
This port’s VBUS is routed to a TPS25751, which acts as a power sink and delivers power to the system.
-
Data (USB2.0 & Super Speed are routed back to the hub). Would like to be able disable the port, but not sure how if the power going to another chip.
-
-
Port 3:
-
Routed to an internal USB 2.0 interface, with no physical USB connector.
-
This port is used for onboard communications only.
-
-
Port 4:
-
Connected to the upstream port of a TUSB4041 USB 2.0 hub to support four additional USB 2.0 ports.
-
-
Design Intent
-
The TUSB8041 is configured via strap pins only (no EEPROM).
-
I would like to retain I²C connectivity to the host processor for optional runtime control, primarily to power cycle Port 1 & 3, able shut off 2 completely (security protection if needed).
-
The system is self-powered. All required voltages are derived from internal regulators, and the hub does not rely on upstream VBUS for operation.
Review Questions
-
Is my strap-based configuration valid for enabling all ports (except Port 2 data) without using EEPROM or SMBus mode?
-
Can I safely use I²C for optional runtime control while still allowing the hub to enumerate and function with default settings?
-
Does the integration of TPS2561 on Port 1 and Port 3 for power control align with TUSB8041’s PWRCTL/OVERCUR expectations?
-
For Port 2 is it correct to:
-
Leave
PWRCTL2andOVERCUR2zstrap to 3V3? -
USB Super Speed signal, with VBUS to TPS25751
-
7848.page2.pdf Schematic For TUSB8041 with USB-C interface

